Deprecated: preg_replace(): The /e modifier is deprecated, use preg_replace_callback instead in /home/sonsivri/public_html/forum/Sources/Load.php(225) : runtime-created function on line 3
Haptic device. any idea ? - Sonsivri
Sonsivri
 
*
Welcome, Guest. Please login or register.
Did you miss your activation email?
May 13, 2026, 11:19:42 23:19


Login with username, password and session length


Pages: [1]
Print
Author Topic: Haptic device. any idea ?  (Read 14106 times)
0 Members and 1 Guest are viewing this topic.
snowman
Junior Member
**
Offline Offline

Posts: 80

Thank You
-Given: 187
-Receive: 53


« on: June 28, 2014, 01:34:47 01:34 »

dear friends,

I was trying to make a pantograph using my sherline cnc mill. the idea was moving a pointer over the object and meanwhile let cnc to carve it in any material. usually its mechanical stuff but I wanted to make electronic one.
while googling I come up with haptic devices. I always needed something like this. its a kind of mechanical arm. when you move its end point it calculated the coordinate of end point. all the mechanical stuff and electronis are okay but I wonder how can I sense the position of joints in a very sensitive way ? imagine your own arm. I need a sensor or sensor mechanism to sense position of every joint.

any idea how can I achieve this ? what kind of sensors can I use ?

best.
Logged
Signal
Active Member
***
Offline Offline

Posts: 199

Thank You
-Given: 113
-Receive: 81



« Reply #1 on: June 28, 2014, 02:08:45 02:08 »

AykutCanturk, give us more input data. Are we talking about 2D? What sizes? Precision? For 2D think about pen tablet digitizer.
For arm expected by you I can not imagine solution simpler than axial potentiometer. Although I have no experience in robotics.
Logged

Give a right name to a right game and play it right
pickit2
Moderator
Hero Member
*****
Offline Offline

Posts: 4684

Thank You
-Given: 859
-Receive: 4459


There is no evidence that I muted SoNsIvRi


« Reply #2 on: June 28, 2014, 02:32:35 02:32 »

for 2d search pantograph engraver these also have limited z movment.
main problem would be speed, you need to be slower than your cnc motors.

another thought you might try is convert movement to g-code via a mod to a jog pendent.
Logged

Note: I stoped Muteing bad members OK I now put thier account in sleep mode
snowman
Junior Member
**
Offline Offline

Posts: 80

Thank You
-Given: 187
-Receive: 53


« Reply #3 on: June 29, 2014, 02:39:10 02:39 »

hi,
I'm talking about an like this to get coordinates.

http://www.canadianmetalworking.com/wp-content/uploads/2013/02/outsourcing-pic-1.jpg

another example is surgery robots. how do they sense small coordinate changes ?

I found someting called kma199 angle sensor but there's no sample application on google.

https://www.digikey.com/product-highlights/us/en/nxp-semiconductors-kma-sensor-systems/1168

also I read about interference issues on readings that makes everything complication. briefly I could not find any good source about that.

Is can get readings by usb port to computer I can write an application to combine them and even generate g-code

still curious about the sensors on surgery robots Smiley it must be very clever and simple technology...
Logged
CocaCola
Senior Member
****
Offline Offline

Posts: 480

Thank You
-Given: 170
-Receive: 232



« Reply #4 on: June 29, 2014, 03:05:28 03:05 »

Digital linear and rotary encoders, they come in all shapes and sizes and many very accurate ones can be had for cheap now...  Consider you cheap made in China digital calipers, they hardly cost any more than analog ones and are accurate to +/- a few 100th of a mm...  The Law of Cosines will come in handy, if you make each joint a triangle using fixed distances or linear encoders, for example...

For many applications like surgical robots there is generally no secondary location feedback, it's simply calculated based on the steps of the actuators after it's been zeroed out prior to use...
Logged
snowman
Junior Member
**
Offline Offline

Posts: 80

Thank You
-Given: 187
-Receive: 53


« Reply #5 on: June 29, 2014, 03:54:03 03:54 »

Digital linear and rotary encoders, they come in all shapes and sizes and many very accurate ones can be had for cheap now...  Consider you cheap made in China digital calipers, they hardly cost any more than analog ones and are accurate to +/- a few 100th of a mm...  The Law of Cosines will come in handy, if you make each joint a triangle using fixed distances or linear encoders, for example...

For many applications like surgical robots there is generally no secondary location feedback, it's simply calculated based on the steps of the actuators after it's been zeroed out prior to use...

there are angular versions of them on ebay. thanks my friend. that was helpful thought.
Logged
CocaCola
Senior Member
****
Offline Offline

Posts: 480

Thank You
-Given: 170
-Receive: 232



« Reply #6 on: June 29, 2014, 04:06:41 04:06 »

there are angular versions of them on ebay. thanks my friend. that was helpful thought.

Yeah there are 'digital protractors' that can be had for about $15 delivered on Ebay that resolve to 0.1 degree, not extremely accurate but fun to experiment with...  Many of these will also have a digital out port that is sometimes hidden on the board (one size fits all models PC board) under the plastic housing, other times it's just a slide cover if they want to advertise it has a digital out port, makes interfacing them to computers or micros dead simple...
Logged
LabVIEWguru
Senior Member
****
Offline Offline

Posts: 300

Thank You
-Given: 276
-Receive: 593



« Reply #7 on: June 29, 2014, 05:05:27 05:05 »





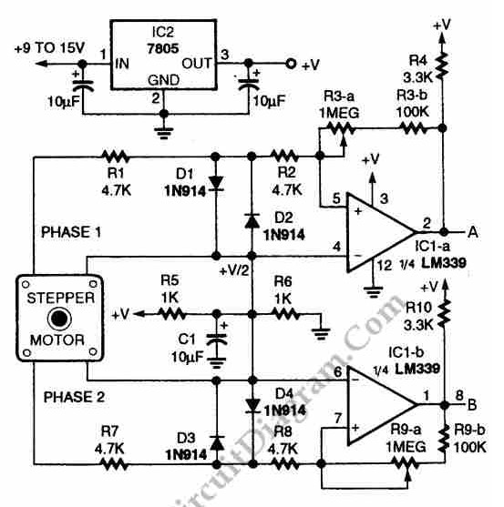
I don't know if this will provide the resolution you are looking for, but I used this exact circuit a few years back because it was $CHEAP$
Logged
solutions
Hero Member
*****
Offline Offline

Posts: 1825

Thank You
-Given: 660
-Receive: 905



« Reply #8 on: June 29, 2014, 01:49:22 13:49 »

Hey Labview - can you microstep that encoder? LOL

I like it.

Seriously,though- for a 200 step motor,does that mean 400 PPR?

Logged
snowman
Junior Member
**
Offline Offline

Posts: 80

Thank You
-Given: 187
-Receive: 53


« Reply #9 on: June 29, 2014, 03:26:57 15:26 »


I don't know if this will provide the resolution you are looking for, but I used this exact circuit a few years back because it was $CHEAP$

my friend I already forgot this step motor option. that is great for my problem. I believe resolution would be more than enough my using gears already exists in old printers, which I have a lot. also using step motors allows easy mechanical assembly.

not I need to find a way to convert this information to coordinates by writing an application.

thanks for great ideas Smiley
 

Posted on: June 29, 2014, 11:25:02 11:25 - Automerged

Hey Labview - can you microstep that encoder? LOL

I like it.

Seriously,though- for a 200 step motor,does that mean 400 PPR?


gears my friend.. gears. if you consider helical gears in printers resolution would be wonderful. of course there will be a backlash problem in mechanical design but software can compensate.
Logged
solutions
Hero Member
*****
Offline Offline

Posts: 1825

Thank You
-Given: 660
-Receive: 905



« Reply #10 on: June 29, 2014, 05:24:39 17:24 »

Gears are not linear devices.

They also create a LOT of inertia - multiplies by the ratio, in fact. It'll also multiply the cogging torque.

For a pantograph, get one of these: http://www.ebay.com/itm/Microscribe-3dx-/121373560368?pt=LH_DefaultDomain_0&hash=item1c426d8e30
Logged
Ichan
Hero Member
*****
Offline Offline

Posts: 832

Thank You
-Given: 312
-Receive: 392



WWW
« Reply #11 on: June 30, 2014, 02:18:44 02:18 »

AS5048 14-bit rotary position sensor with digital angle, the datasheet say the maximum system accuracy is 0.05 degree.

-ichan
Logged

There is Gray, not only Black or White.
Pages: [1]
Print
Jump to:  


DISCLAIMER
WE DONT HOST ANY ILLEGAL FILES ON THE SERVER
USE CONTACT US TO REPORT ILLEGAL FILES
ADMINISTRATORS CANNOT BE HELD RESPONSIBLE FOR USERS POSTS AND LINKS

... Copyright � 2003-2999 Sonsivri.to ...
Powered by SMF 1.1.18 | SMF © 2006-2009, Simple Machines LLC | HarzeM Dilber MC